Legal
#BrainOn
Identificado el circuito neuronal que controla la conducta agresiva
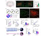
La agresión dirigida a objetivo puede ser iniciada o suprimida modulando la actividad de una [...]
La agresión dirigida a objetivo puede ser iniciada o suprimida modulando la actividad de una [...]